0311-83662008
首页
关于我们
公司简介
荣誉资质
发展历程
管理体系
业务范围
企业人才
企业荣誉
新闻中心
公司新闻
行业动态
招标公示
技术标准
企业文化
中原标识
企业理念
人才理念
业务介绍
全过程工程咨询
非工程类咨询
项目代建
项目投资
工程业绩
典型业绩
获奖项目
党建专栏
培训中心
新闻中心
公司新闻
行业动态
招标公示
技术标准
首页
/
新闻中心
/
招标公示
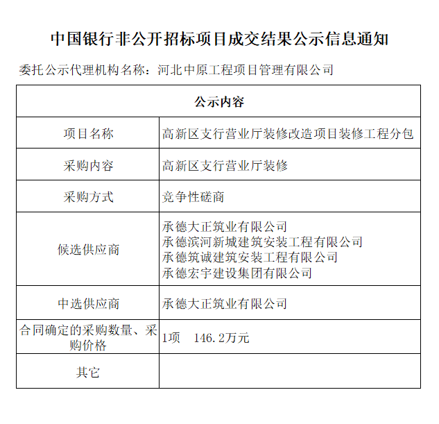
中国银行非公开招标项目成交结果公示信息通知——高新区支行营业厅装修改造项目装修工程分包
时间:2022-04-26
来源:采购管理部
作者:刘国栋
上一篇:
中国银行非公开招标项目成交结果公示信息通知——全辖会计传票速递服务项目
下一篇:
中国银行非公开招标项目成交结果公示信息通知——高新区支行营业厅装修改造项目消防改造工程分包
返回列表
中国银行非公开招标项目成交结果公示信息审批表中国银行宁晋兴宁支行租赁项目
[ 2024-12-30 ]
中国银行非公开招标项目成交结果公示信息通知2025年-2026年员工健康险项目
[ 2024-12-24 ]
中国银行非公开招标项目成交结果公示信息通知2025年-2026年员工健康险项目
[ 2024-12-23 ]
全辖110技防报警联防服务项目成交结果公示
[ 2024-12-19 ]
电话:
0311-83662008
邮箱:
hbzy@hebzyw.com
邮编:
050081
地址:
河北省石家庄市靶场街29号
首 页
关于我们
公司简介
荣誉资质
发展历程
管理体系
业务范围
企业人才
企业荣誉
新闻中心
公司新闻
行业动态
招标公示
技术标准
企业文化
中原标识
企业理念
人才理念
业务介绍
全过程工程咨询
非工程类咨询
项目代建
项目投资
工程业绩
典型业绩
获奖项目
党建专栏
培训中心